尊敬的朋友们:
由旅比华人专业人士协会(Association of Chinese Professionals in Belgium, ‘ACPB’)和中比科技园(China Belgium Technology Center, ‘CBTC’)联合组织和筹办的第四届中比科技交流研讨会将于2022年10月28日(星期五)在比利时布鲁塞尔和中国北京、合肥、武汉同步召开。本届研讨会将重点聚焦于可持续发展相关主题,包括工业产品、低碳发展、建筑环保、能源转型、食品农业等领域。研讨会内容以主题演讲、圆桌论坛等形式进行。届时组委会将邀请中比双方科技部、科研院所和创新企业的政府官员、行业专家和企业家代表参会交流并特邀中国驻比利时王国特命全权大使曹忠明先生致辞。
现将第四届研讨会有关事项通知如下:
【主办单位】旅比华人专业人士协会(ACPB),中比科技园(CBTC)
【指导单位】中国驻比利时大使馆
【协办单位】比利时瓦隆大区外贸与外国投资总署(AWEX),安徽省海智专家科技创新协会(AAOP),比中经贸委员会(BCECC),世界绿色设计组织(WGDO),中国科协-FCPAE欧洲(比利时)海智创新创业基地(ACEIE) ,湖北青少年科技中心(YSTC),以上排名不分先后。
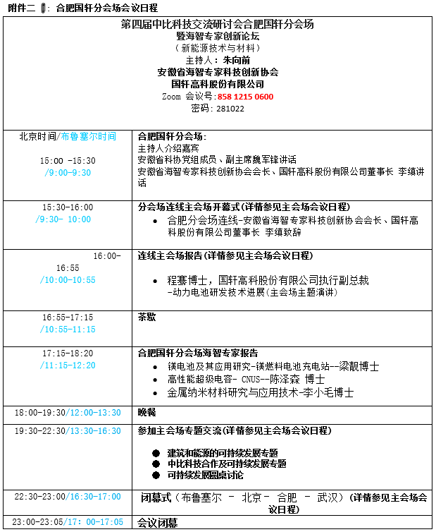
【会议时间】2022年10月28日,欧洲中部时间9:30–16:50
【会议地点】布鲁塞尔唐拉雅秀酒店:Avenue Emmanuel Mounier 5 , Woluwé St Lambert, 1200 Brussels
请扫描二维码或者点击文末“阅读原文”即可获得大会程序册电子版。大会程序册二维码
【联系方式】组委会联系邮箱:cbstes@acpb.be
第四届中比科技交流研讨会组委会
2022年10月25日鸣谢本次大会的支持单位:青岛啤酒(金源集团)3L INTERNATIONAL地球山庄 Global Village蔚鸣科技咨询有限公司
请注意:1.两个分会场Zoom号有更改,其它分会场不变。2.议程提亮部分为更新内容.
